湘潭
湘潭
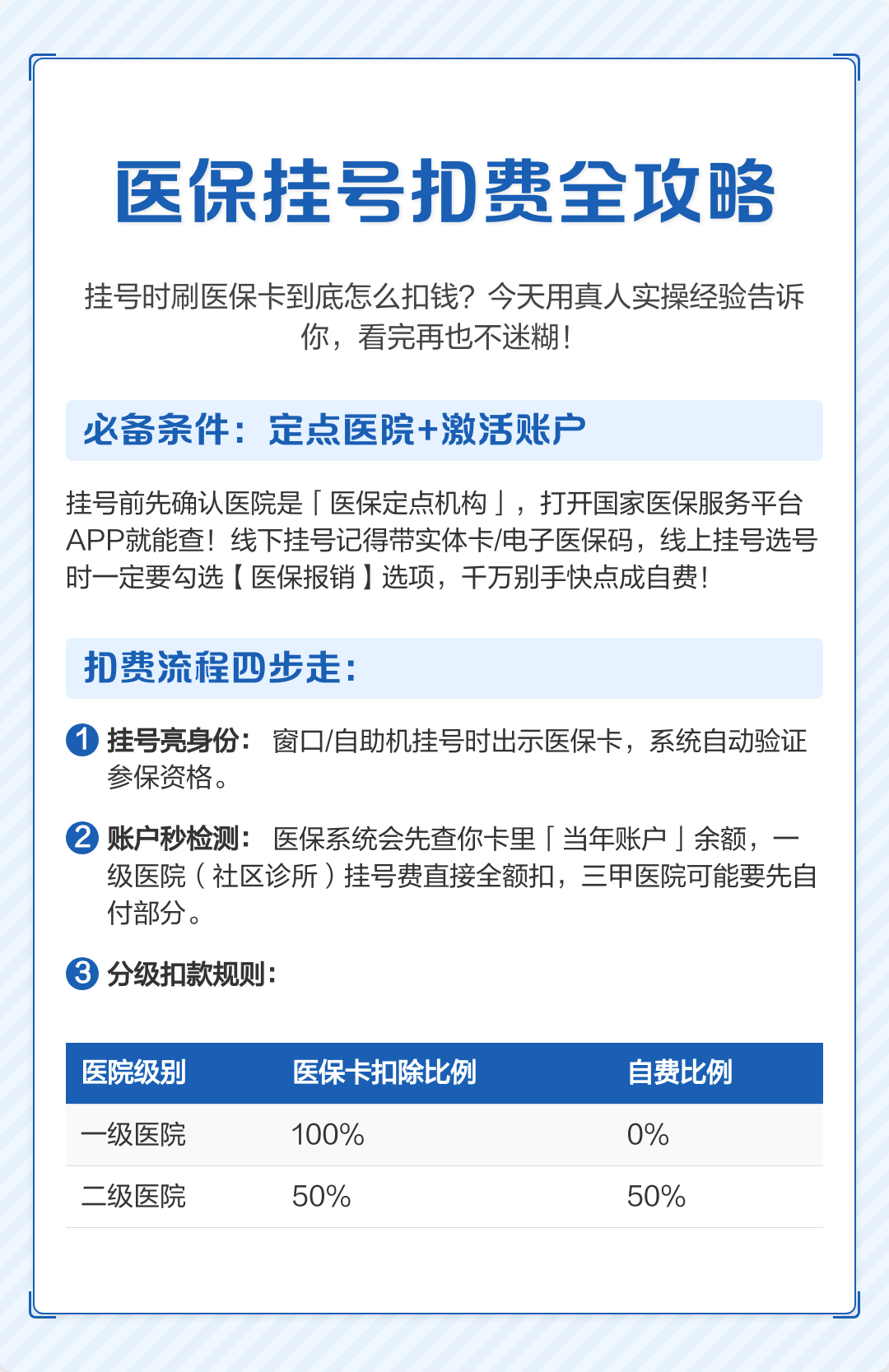
学生医保如何报销医疗费用
湘潭
湘潭
学生医保卡怎么报销流程

湘潭

湘潭
湘潭
湘潭
湘潭

湘潭

小孩的医保卡办理部门分为线下和线上两类线下办理部门社会保障卡合作银行网点家长可携带相关材料如小孩户口本监护人身份证等,前往就近的社会保障卡合作银行网点办理这些网点通常具备医保卡办理的权限和设备,能够提...
1,高效节能: 太空能热水器在有太阳光照时,优先利用太阳能,在太阳能不足时,辅助加热利用空气源热 泵输出电能比(COP)平均达到3.5~5之间,与普通的太阳能热水器加入电热棒相比,帝康太空 ...
南通华润置地澐璟售楼处电话:400-116-7720转666深耕南通十五载,这一次,华润置地延续香港豪宅基因,为我们带来了内地首座澐璟项目。众所周知,澐璟是香港极具代表性和知名度的高端豪宅项目,具有国...
更多精彩内容,点击题目下方保险之家关注我们 今日微信号力荐 (长按红色字复制)小白读财xbducai 保险达人个人交流微信:ibaoxiandr,有兴趣的朋友也可以互相交流学习哦!新农村医保报...
深圳九星企业一站式财税服务平台 javascript:void(0) 1.问:公司营业执照经营项目里有日用品这一项,可以开家电的增值税普通发票吗? 答:如果业务真实是可以的。 2.问:小规模纳税...
[版权声明]图文来源网络,部分文章无法联系到原作者,若涉版权问题,请联系我们,24小时内处理。内容为作者个人观点,并不代表本公众号赞同其观点和对其真实...